
MIL-PRF-1/1660C
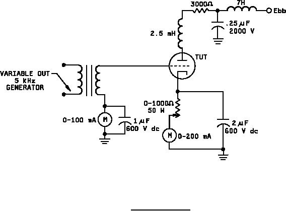
FIGURE 5. 5 kHz life-test circuit.
Custodians:
Preparing activity:
Army - CR
DLA - CC
Navy - EC
Air Force - 11
(Project 5960-3695)
DLA CC
Review activities:
Army - AR, CR4
Navy - AS, CG, SH
Air Force - 99
10
For Parts Inquires call Parts Hangar, Inc (727) 493-0744
© Copyright 2015 Integrated Publishing, Inc.
A Service Disabled Veteran Owned Small Business