emilspec
An Integrated Publishing, Inc. Site
eMilSpec
An Integrated Publishing Website
MIL-PRF-1-1648 Electron Tube, Power Type 8660
Pages
1
-
2
-
3
-
4
-
5
-
6
-
7
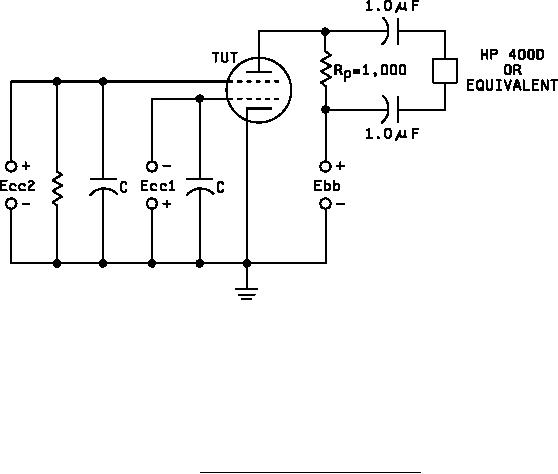
MIL-PRF-1/1648C(NAVY)
FIGURE
3. Basic circuit for use in vibration (noise) test.
Custodians:
Preparing activity:
Navy
- EC
DLA
- CC
Review activities:
(Project 5960-3502)
Navy
- AS, CG, MC, OS
7