emilspec
An Integrated Publishing, Inc. Site
eMilSpec
An Integrated Publishing Website
MIL-PRF-1-1648 Electron Tube, Power Type 8660
Pages
1
-
2
-
3
-
4
-
5
-
6
-
7
MIL-PRF-1/1648C(NAVY)
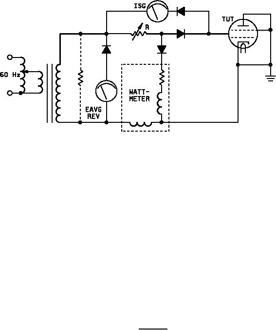
FIGURE 1. Test circuit.
5