
MIL-PRF-1/1336G
NOTES:
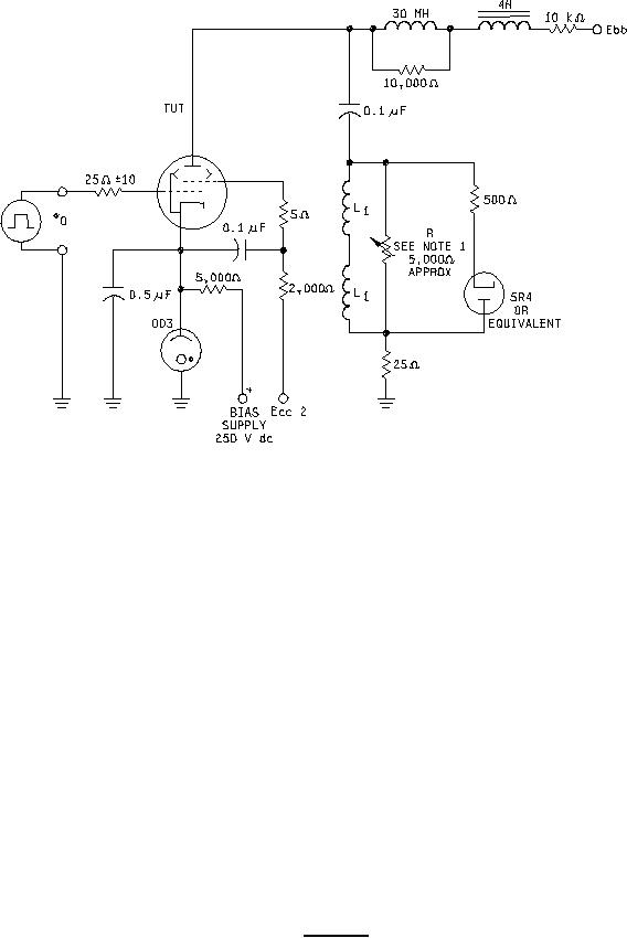
1. Adjust for 50 percent backswing.
2. L1 = 5.5 mH approximate (Sickles SC101A, or equivalent).
FIGURE 5. Test circuit.
10
For Parts Inquires call Parts Hangar, Inc (727) 493-0744
© Copyright 2015 Integrated Publishing, Inc.
A Service Disabled Veteran Owned Small Business